





| B | C | D | E | F | |
|---|---|---|---|---|---|
1 | Subsystem | Entity type | Main Actor | Name | Description |
2 | AIRES Core | Actor | - | General User | Common User System. Main interests are to create an account, log in and log out of the system, search for groups, search for assets, create groups, request access to private assets and respond to requests to participate in groups. |
3 | Kernel Authentication Manager | Use case | General User | Log In | Grants access to the system through authentication. |
4 | Kernel Authentication Manager | Use case | General User | Log Out | Disables login access to the system. |
5 | AIRES Asset Manager | Use case | General User | Create Account | Create a user account in the AIRES environment. When creating the account the user will not be inserted in any group, will not be leading any group nor reviewing. |
6 | AIRES Asset Manager | Use case | General User | Manage Account | Allows the user to change attributes of his/her account such as email, password, areas of interest, among others. |
7 | AIRES Asset Manager | Use case | General User | Retrieve Password | Enables the user to reset his/her password to access the system. |
8 | AIRES Asset Manager | Use case | General User | Retrieve Invitations to Group Member | Search the pending invitations to join a group. |
9 | AIRES Asset Manager | Use case | General User | Accept Group Invitation | Accept the invitation to join a group. |
10 | AIRES Asset Manager | Use case | General User | Deny Group Invitation | Reject the invitation to join a group. |
11 | AIRES Asset Manager | Use case | General User | Notify Group - New Member | Notify active members of a group about a new member. |
12 | AIRES Asset Manager | Use case | General User | Notify Group Leader - Group Invitation Response | Notify the leader of the group with respect to acceptance or rejection of the invitation to join the group. |
13 | AIRES Asset Manager | Use case | General User | Retrieve Accepted Asset Requests | Search returns any requests for access to private assets accepted by the owners of the assets. |
14 | AIRES Asset Manager | Use case | General User | Download Asset | Performs a local copy of the asset. |
15 | AIRES Asset Manager | Use case | General User | Retrieve Assets | Search and return the available public assets and those owned by the groups to which the user belongs. |
16 | AIRES Asset Manager | Use case | General User | View Asset | Provides detailed information about the asset (public assets only if it is a general user). |
17 | AIRES Asset Manager | Use case | General User | Send Asset Access Request | Sends to the asset owner a request to access a private asset. |
18 | AIRES Asset Manager | Use case | General User | Retrieve Groups | Returns the active groups available for affiliation. |
19 | AIRES Asset Manager | Use case | General User | Send Request to Join Group | Sends a request to the group leader to join it. |
20 | AIRES Asset Manager | Use case | General User | Create Group | Creates an interest group in the AIRES environment. Automatically the person who creates the group becomes the group leader and the standard reviewer. |
21 | AIRES Asset Manager | Use case | General User | Define Group Access Profile | Set permissions for group access. |
22
th> | AIRES Asset Manager | Use case | General User | Define Acceptance Criteria for Assets | Define acceptance criteria that will be applied to candidates for the active creation of the asset. |
23 | AIRES Asset Manager | Use case | General User | Define Criteria for Discontinuation of Assets | Define the discontinuation criteria that will be applied to the assets. |
24 | AIRES Asset Manager | Use case | General User | Send Request to Assess an asset | Send a request to the asset owner to assess the asset. |
25 | AIRES Core | Actor | - | System | Administrative routines are performed automatically by the system by scheduling. |
26 | AIRES Asset Manager | Use case | System | Verify Broken Asset URL | Checks the URLs to access artifacts to determine whether access is available or not. |
27 | AIRES Asset Manager | Use case | System | Alter URL Artifact Status | Changes the status of the URL for 'broken' if the access is not possible. |
28 | AIRES Asset Manager | Use case | System | Notify Asset Users | If the situation of the URL is changed to 'broken' the owner of the asset will be notified to recovery. Users with access to the asset should also be notified (group members). |
29 | AIRES Core | Actor | - | ArtifactAssetOwner | user with rights to include its own assets |
30 | AIRES Asset Manager | Use case | ArtifactAssetOwner | Create Asset | create assets, which can be any reusable assets that include artifacts of the group and have an access profile |
31 | AIRES Asset Manager | Use case | ArtifactAssetOwner | Retrieve Asset Requests | Allows the asset owner to check who is requesting access to his assets and the status of the request (pending, granted or denied). |
32 | AIRES Asset Manager | Use case | ArtifactAssetOwner | Grant Asset Access | Allows the owner to grant access to an asset. |
33 | AIRES Asset Manager | Use case | ArtifactAssetOwner | Deny Asset Access | Allows the owner to deny access to an asset. |
34 | AIRES Asset Manager | Use case | ArtifactAssetOwner | Notify Asset Requestor | Send notifications for access requestors about access permission update. |
35 | AIRES Asset Manager | Use case | ArtifactAssetOwner | Alter Asset Status | Allows the owner to update the asset tracking status (pending, under revision, approved, non-approved, approved with suggestions for improvement, modified after aprovement, discontinued) |
36 | AIRES Asset Manager | Use case | ArtifactAssetOwner | Send Asset to Review | Allows the owner to define that an asset is ready to be reviewed. |
37 | AIRES Asset Manager | Use case | ArtifactAssetOwner | View Asset Detail | Allows the owner to visualize the detailed information about an asset. |
38 | AIRES Asset Manager | Use case | ArtifactAssetOwner | Retrieve My Assets | Allows the owner to list his(her) own assets. |
39 | AIRES Asset Manager | Use case | ArtifactAssetOwner | Send Asset for Assessment | Allows the owner to forward the asset to the asset reviewer who will asses it |
40 | AIRES Asset Manager | Use case | ArtifactAssetOwner | Authorize Assesment by a general user | Allows the owner to authorize or not a general user to assess the asset |
41 | AIRES Asset Manager | Use case | ArtifactAssetOwner | Notify Asset Reviewer | Send notifications for responsible reviewers to review the asset. |
42 | AIRES Asset Manager | Use case | ArtifactAssetOwner | Define Asset Access Profile | Allows the owner to define asset access permissions, how the asset can be accessed by others who are not the owners of this asset. |
43 | AIRES Asset Manager | Use case | ArtifactAssetOwner | Create Artifact | Allows the owner to create a new artifact definition. |
44 | AIRES Asset Manager | Use case | ArtifactAssetOwner | Define Artifact Access Profile | Allows the owner to define artifact access permissions, how the artifact can be accessed by others who are not the owners of this artifact. |
45 | AIRES Asset Manager | Use case | ArtifactAssetOwner | Include Artifacts | Allows the owner to include artifacts into an asset. |
46 | AIRES Asset Manager | Use case | ArtifactAssetOwner | Retrieve Artifacts | Allows the owner to retrieve created artifacts according to search criteria. |
47 | AIRES Asset Manager | Use case | ArtifactAssetOwner | Upload Artifact | Allows the owner to upload the created artifact into the tool's repository. |
48 | AIRES Asset Manager | Use case | ArtifactAssetOwner | View Artifact Details | Lists detailed information about the artifact as well as the related artifacts and which assets include it. |
49 | AIRES Asset Manager | Use case | ArtifactAssetOwner | Define Artifact Relationships | Allows the owner to define which artifacts are related to the owned one. |
50 | AIRES Core | Actor | - | Asset Reviewer | Responsible for assessment and review of the asset |
51 | AIRES Asset Manager | Use case | Asset Reviewer | Retrieve Assets for Assessment | Retrieve all assets waiting for review and/or assessment |
52 | AIRES Asset Manager | Use case | Asset Reviewer | Assess Asset | The asset reviewer will apply acceptance criteria to decide whether or not the asset is approved to be available in the repository |
53 | AIRES Asset Manager | Use case | Asset Reviewer | Suggest Improvements | Fill in observations for improvements in the asset |
54 | AIRES Asset Manager | Use case | Asset Reviewer | Refuse Asset | Refuse the inclusion of the asset in the repository |
55 | AIRES Asset Manager | Use case | Asset Reviewer | Approve Asset | Approve the inclusion of the asset in the repository |
56 | AIRES Asset Manager | Use case | Asset Reviewer | Notify Group Members - New Asset | Notify group members about the inclusion of a new asset |
57 | AIRES Asset Manager | Use case | Asset Reviewer | Notify Asset Owner - New Asset | Notify asset owner about the approval of the asset by the reviewer |
58 | AIRES Asset Manager | Use case | Asset Reviewer | Retrieve Assets for Discontinuation Evaluation | Retrieve all assets less used for discontinuation evaluation |
59 | AIRES Asset Manager | Use case | Asset Reviewer | Evaluation Assets Discontinuation | Evaluate the discontinuation of an asset, with two possible results: refuse or approve |
60 | AIRES Asset Manager | Use case | Asset Reviewer | Refuse Discontinuation | Refuse asset discontinuation |
61 | AIRES Asset Manager | Use case | Asset Reviewer | Approve Discontinuation | Approve asset discontinuation |
62 | AIRES Asset Manager | Use case | Asset Reviewer | Notify Group Members - Asset Discontinuation | Notify group members about the discontinuation of an asset. |
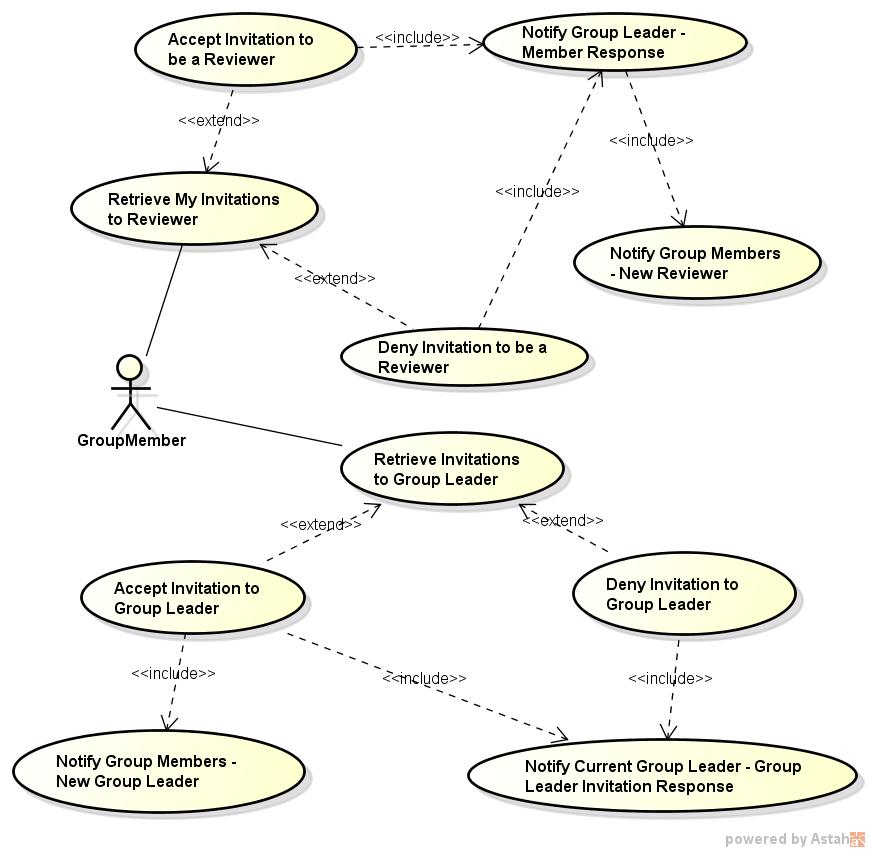
63 | AIRES Asset Manager | Use case | Asset Reviewer | Notify Asset Owner - Discontinuation | Notify asset owner about the discontinuation of this asset or not. |
64 | AIRES Core | Actor | - | Group Member | Member of a group. The main interest is to create artifacts, assets, and to become Reviewer of a group. |
65 | AIRES Asset Manager | Use case | Group Member | Notify Group Members - New Group Leader | A notification is sent to active members of the group stating that there is a new Group Leader in the group. |
66 | AIRES Asset Manager | Use case | Group Member | Accept Invitation to Group Leader | Assigns the group member as Group Leader and removes the current group leader from this role. |
67 | AIRES Asset Manager | Use case | Group Member | Retrieve Invitations to Group Leader | Returns the pending invitations for Group Leader in a group. |
68 | AIRES Asset Manager | Use case | Group Member | Deny Invitation to Group Leader | Sets the invitation to Group Leader as rejected. |
69 | AIRES Asset Manager | Use case | Group Member | Notify Current Group Leader - Group Leader Invitation Response | Sends a notification to the current Group Leader regarding the acceptance or rejection of an invitation sent to a member of the group to become the Group Leader. |
70 | AIRES Asset Manager | Use case | Group Member | Retrieve My Invitations to Reviewer | Returns the pending invitations for Reviewer in a group. |
71 | AIRES Asset Manager | Use case | Group Member | Deny Invitation to be a Reviewer | Sets the invitation received from the Group Leader to become a Reviewer as rejected and the member of the group does not enter into the list of Reviewers of the group. |
72 | AIRES Asset Manager | Use case | Group Member | Notify Group Leader - Member Response | Sends a notification to the group leader regarding the acceptance or rejection of an invitation sent to a member of the group to become a Reviewer. |
73 | AIRES Asset Manager | Use case | Group Member | Notify Group Members - New Reviewer | A notification is sent to active members of the group stating that there is a new Reviewer in the group. |
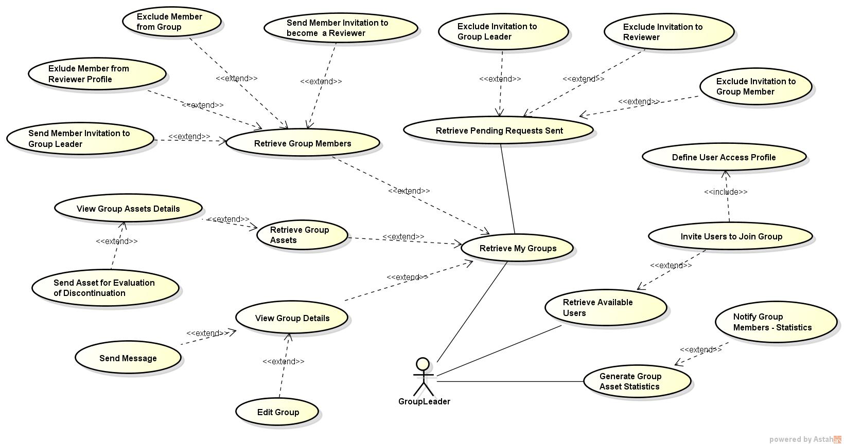
74 | AIRES Asset Manager | Use case | Group Member | Accept Invitation to be a Reviewer | Sets the group member as Reviewer after acceptance of the invitation sent by the Group Leader. |
75 | AIRES Core | Actor | - | Group Leader | Member of the group who currently manages it |
76 | AIRES Asset Manager | Use case | Group Leader | Generate Group Asset Statistics | Retrieve some statistics about the group to the Group Leader, i.e. number of assets approved in the group, number of active members in the group, number of assets discontinued, number of assets with pending review, number of reviewers in the group, among others. |
77 | AIRES Asset Manager | Use case | Group Leader | Notify Group Members - Statistics | Notify all the group members when some statistics are generated |
78 | AIRES Asset Manager | Use case | Group Leader | Retrieve My Groups | Returns to Group Leader the groups where (s)he is involved |
79 | AIRES Asset Manager | Use case | Group Leader | Retrieve Group Assets | Return assets that belong to the group according to search criteria |
80 | AIRES Asset Manager | Use case | Group Leader | View Group Assets Details | Visualize the details of all assets contained in the group |
81
div> | AIRES Asset Manager | Use case | Group Leader | Send Asset for Evaluation of Discontinuation | Sends the asset to the reviewer in order to evaluate if it must be discontinuated |
82 | AIRES Asset Manager | Use case | Group Leader | View Group Details | Visualize details about the group, for example name, creation date, leader, the number of assets contained in that group, etc. |
83 | AIRES Asset Manager | Use case | Group Leader | Send Message | Send a message to one or more users (selectable) |
84 | AIRES Asset Manager | Use case | Group Leader | Edit Group | Enables the Group Leader to modify information about the group |
85 | AIRES Asset Manager | Use case | Group Leader | Retrieve Group Members | Retrieve all the group members (inactive and active) |
86 | AIRES Asset Manager | Use case | Group Leader | Exclude User from Group | Exclude the selected user from the group (this activity is authorized only for group leader) |
87 | AIRES Asset Manager | Use case | Group Leader | Retrieve Available Users | Retrieves available users from other groups according to search criteria (this activity is authorized only for group leader) |
88 | AIRES Asset Manager | Use case | Group Leader | Invite Users to Join Group | Send an invitation to join the group for one or more selected users (this activity is authorized only for group leader) |
89 | AIRES Asset Manager | Use case | Group Leader | Define User Access Profile | Give to the Group Leader the possibility to creater the user profile |
90 | AIRES Asset Manager | Use case | Group Leader | Send Member Invitation to Become a Reviewer | Sends an invitation to a group member to become a Reviewer in the group. |
91 | AIRES Asset Manager | Use case | Group Leader | Send Member Invitation to Become the Group Leader | Sends an invitation to a group member to become the Group Leader. |
92 | AIRES SPL Manager | Actor | - | SPL Engineer | User responsible for domain engineering phase of the SPL development |
93 | AIRES SPL Manager | Use case | SPL Engineer | Define Process | A process model is required to guide the user in the tool in order to ensure the right procedures to follow according to the process provided and a high level of consistency on the artifacts produced |
94 | AIRES SPL Manager | Use case | SPL Engineer | Create Project | The project is created according to the process model provided and the user is guide to proceed and fulfill every activity previewed on the process |
95 | AIRES SPL Manager | Use case | SPL Engineer | Execute Process | Every activity on the process is registered as well as the respective expected artifacts |
96 | AIRES SPL Manager | Actor | - | Application Engineer | User responsible for application engineering phase of the SPL development |
97 | AIRES SPL Manager | Use case | Application Engineer | Define Target System's Requirements | Define all the requirements necessary on the target system |
98 | AIRES SPL Manager | Use case | Application Engineer | Define Configuration Model | From the requirements set the configuration model is defined choosing the specific features necessary to fulfill the requirements |
99 | AIRES SPL Manager | Use case | Application Engineer | Product Derivation | From the feature model and the configuration model defined, the generation of the target product is performed and the final project is deployed |
100 | AIRES SPL Manager | Actor | - | Customer | Person interested on the final product |
101 | AIRES SPL Manager | Use case | Application Engineer / Customer | Verify Acceptance | Verify if the final product is according to the specifications and the requirements were fulfilled |
© Rosana T.V. Braga and Thiago Gottardi. All rights reserved. | Design by TEMPLATED.